Nov . 2025

Nossos engenheiros da NiceRF descobriram que, durante a depuração, ouviram repetidamente o ruído "doodle-doodle-doodle" do TDD enquanto desenvolviam módulos de rádio comunicadores digitais DMR em modo de transmissão. Vi muitas equipes acreditarem que o problema está no chip de áudio. No entanto, não se trata de um problema no chip, mas sim do pulso de corrente gerado durante as transições de Duplex por Divisão de Tempo (TDD) no modo de transmissão-recepção, que se "injeta" no caminho do áudio através de loops de alimentação/terra, acoplamento no layout da placa de circuito impresso e circuitos de polarização do microfone.
Neste artigo, compartilharei o aprendizado da prática: por que o ruído está presente, como encontrá-lo rapidamente e como eliminá-lo passo a passo — ou seja, desde "inserir um indutor de potência adequado" até "placa de quatro camadas e layout anti-interferência" — abordando também os tópicos de seleção de componentes, análise de forma de onda e árvore de decisão.

O que descobrimos é que muitos engenheiros recém-chegados à área não entendem o ruído do TDD.
Fenômeno: Durante o pressionamento do botão PTT (Push-to-Talk) ou durante o intervalo de transmissão, ouve-se um som grave e intermitente com harmônicos ímpares (dezenas a centenas de Hz) na faixa de 16 a 20 Hz no alto-falante ou fone de ouvido, semelhante ao som de um motor ou metralhadora.
Causa (em termos leigos): No modo de operação TDD, o amplificador de potência (PA) é ligado e desligado intermitentemente com base em intervalos de tempo. Essa "pulsação" sai pelos caminhos de alimentação/terra/acoplamento para a seção de áudio, onde é "demodulada" como um envelope de baixa frequência por/dentro deste estágio de áudio, tornando-se assim audível.
Nossa experiência em projetos NiceRF comprovou que o ruído TDD pode ser abstraído em três tipos comuns de caminhos de propagação em engenharia:
Diafonia na fonte de alimentação (problema PI): A pulsação TDD induz ondulação/queda de tensão na alimentação/terra e causa oscilações na referência de áudio.
Acoplamento de layout (problema de EMI): O circuito de alta corrente do RF/PA está próximo das linhas de MIC/Áudio/Controle, o que leva ao acoplamento capacitivo/indutivo/de impedância comum.
Filtragem insuficiente: a separação entre a polarização do microfone e a alimentação limpa (3,3 V) é muito fraca, ou a taxa de rejeição da fonte de alimentação (PSRR) do LDO é muito baixa.
Dica: Um quadro TDD geralmente tem 60 ms de duração e uma frequência fundamental de f 0 = 1/60ms = 16,7 Hz; o que você observa como os "pequenos dentes" no espectro são as linhas do seu pente harmônico.
Dentre essas, sugiro três maneiras para importação inicial ou durante a prototipagem; elas não exigem retrabalho significativo e podem validar o resultado muito rapidamente:
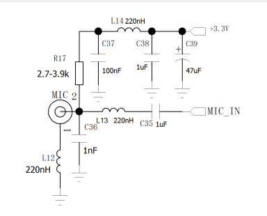
Método: Coloque um indutor de potência em série de 15 µH, ≥1,3 A na entrada do módulo e adicione um capacitor de desacoplamento próximo de 100 µF (baixa ESR) + 10 µF + 100 nF.
Função: Fornece um filtro passa-baixa para atenuar os picos de envelope e comutação de baixa frequência do TDD no "lado sujo".
Método: Utilize um LDO de baixo ruído com alta PSRR (XC6228D33 ou similar, disponível comercialmente) de 10 Hz a 1 MHz (>70 dB) para alimentar a polarização da banda base/áudio/microfone.
Finalidade: Minimiza a ondulação de entrada e proporciona isolamento da "fonte de alimentação impura".
Método: Implementar um filtro de 3ª ordem para a tensão de polarização do MIC (47µF + 10µF + 2,2µF de tântalo ou dielétrico estável) e envolver a tensão do MIC com cobre de aterramento sólido contínuo (proteção de aterramento/cerca de vias).
Funcionamento: Prende o envelope na extremidade de polarização, garantindo que apenas o som seja "ouvido" pelo microfone, e não 30V!
[Entre em contato conosco agora] Fale com nossos engenheiros para saber mais sobre como otimizar o ruído em diversos projetos de PCB!
As práticas da NiceRF indicam que o ruído TDD total não pode ser completamente eliminado, sendo necessário resolver problemas de PI e layout de PCB no nível do sistema.
Abordagem da Impedância Alvo: Z alvo = ΔV/ΔI. Por exemplo, se a etapa de transmissão ΔI = 0,5A e um ΔV permitido = 50mV, então Z alvo ≤ 0,1 Ω.
Camadas de desacoplamento:
100 nF (Alta Frequência) colocado próximo ao pino
10 µF (Frequência Média) na área próxima
100 µF (baixa frequência) na entrada
Seleção do indutor: I<sub> sat</sub> ≥ 1,5 × I<sub> peak </sub>, DCR < 50 mΩ, isolamento > 20 dB.

Q1: A adição de um único indutor de potência é suficiente?
A: Geralmente é uma boa opção quando a ondulação de entrada é o principal problema e pode ser verificada rapidamente. Se o problema não for apenas o acoplamento de polarização/layout do MIC, deve-se aplicar um LDO de alta PSRR + filtragem de polarização em três estágios + proteção de terra. Nossa validação em diversos projetos indica que uma abordagem em nível de sistema pode suprimir o ruído na sua origem de forma mais eficaz.
P2: Por que o ruído do dispositivo aumentou quando coloquei um capacitor muito grande?
A: Provavelmente adicionou novos caminhos de ressonância/retorno ou causou uma incompatibilidade na estabilidade do LDO. Nossa prática na NiceRF é respeitar a faixa de capacitância/ESR disponível na folha de dados, posicionar os capacitores próximos à fonte e verificar a área do loop para evitar a criação de novas fontes de ruído.
P3: Por que você ouve um "ruído mais alto" quando dois módulos se aproximam?
A: Este é o efeito de "frequência de batimento", que ocorre quando vários módulos operam sem fio no modo TDD assíncrono, permitindo que o ruído se acumule. A solução pode ser experimentar a sincronização de tempo TDD por meio do controlador host ou melhorar o isolamento/blindagem física entre os módulos.
Estamos abertos a discussões técnicas adicionais e podemos fornecer esquemas abrangentes de otimização de sistemas de ruído TDD, adaptados às suas necessidades específicas.
Suporte técnico:
E-mail: sales@nicerf.com (Pré-vendas/Pós-vendas)
Site: www.nicerf.com (Produtos/Documentação/Estudos de Caso)
+86-755-23080616
vendas@nicerf.com
Site: https://www.nicerf.com/
Endereço: 309-314, 3/F, Bldg A, edifício comercial Hongdu, Zona 43, Baoan Dist, Shenzhen, China
política de Privacidade
· Política de Privacidade
No momento não há conteúdo disponível
E-mail: sales@nicerf.com
Tel:+86-755-23080616